电动汽车充电互操作性测试评价
电动汽车的规模化发展, 需要完善的基础设施提供电能补给,充电设施建设对于电动汽车产业发展至关重要。随着电动汽车的推广和充电基础设施的增加,电动汽车的用户更趋多元化,覆盖了个人出行、公交、物流、车辆租赁等不同应用,要求车辆在各个区域的不同充电设备上都能正常充电。
1、开展互操作性测试的意义
2011年底我国推出了GB/T20234.1-2011《电动汽车传导充电用连接装置第1部分:通用要求》、GB/T20234.2-2011《电动汽车传导充电用连接装置第2部分:交流充电接口》、GB/T20234.3-2011《电动汽车传导充电用连接装置第3部分:直流充电接口》和GB/T27930-2011《电动汽车非车载传导式充电机与电池管理系统之间的通信协议》共四个标准,目的是解决车桩充电兼容性问题,但近几年在实际运行中仍屡屡爆出车桩无法正常充电的状况,不同车辆和不同充电设备之间不能互配,充电兼容仍存在不少问题。影响兼容性的因素很多,一方面是充电接口标准的统一,另一方面是测试方法和规范的统一和执行。虽然2011年就已经推出相关标准,但未强制实施,市场销售的电动汽车和充电设施相当部分未按标准进行设计生产;另外,标准本身有存在一些技术上的缺陷,比如对个别通信的过程和报文规定不够细致,需要补充完善。
为构建方便安心安全便利的充电环境,使电动汽车与充电桩之间都能自由联通并实现安全充电,我国于2015年12月更新发布了五项充电标准,分别是GB/T 20234.1/2/3-2015《电动汽车传导充电用连接装置第1/2/3部分》GB/T 18487.1-2015《电动汽车传导充电系统第1部分:通用要求》和GB/T27930-2015《电动汽车非车载传导式充电机与电池管理系统之间的通信协议》。为了保证电动汽车和充电设施双方符合统一接口标准,在充电五项新国标的基础上,中国电力企业联合会(以下简称“中电联”)牵头组织起草《电动汽车传导充电互操作性测试规范》和《电动汽车非车载传导式充电机与电池管理系统之间的通信协议一致性测试》两个测试规范,提出了多种测试案例,拟解决五项新国标实施过程中的测试方法问题。在此基础上中电联和CATARC组织开展了一系列的验证测试,为验证电动汽车充电互操作性测试规范,增进各相关单位和企业对充电互操作性的认识,由中电联牵头组织,国网电科院、中国汽车技术研究中心等多家电力、汽车和电器行业测试机构开展了电动汽车充电互操作性测试活动,进行了充电设备、车辆的单品测试,以及实车实桩的匹配测试。同时,中国汽车技术研究中心和日本汽车研究所基于中日合作框架协议,联合国内外主流电动车企业、充电设施厂家同步开展了中日电动汽车车桩互操作性测试活动。通过测试活动的开展,一方面完善标准技术要求,另一方面也让参加测试的各方增加对标准和充电互操作性测试的了解,为今后开展测试和认证奠定基础。
2、充电兼容性和互操作性测试
充电兼容性是指车辆和充电设备之间能够正常充电的能力,包括了支付方式的兼容、数据交互的兼容和互操作性三方面。其中,“互操作性”指的是相同或不同型号、版本的供电设备与电动汽车通过信息交换和过程控制,实现充电互联互通的能力。充电设备根据GB/T18487.1标准规定,如表1所示,分成4种充电模式,有适用于普通家庭插座的充电模式,也有适用于交流充电桩和直流充电机的模式。由于充电机产品技术门槛相对较低,目前国内充电设备的生产企业上百家,且还在快速增加,技术水平参差不齐,对标准的理解也有差异;电动汽车企业也存在技术水平和对标准理解的差异问题,尤其是商用车企业不够重视开发过程中的充电兼容性测试验证。因此在技术层面,互操作性存在问题明显,测试主要针对此项目开展。

互操作性测试是依据充电五项新国标和两项测试规范,为验证车辆和充电设备间互操作性进行的测试工作,以保证充电接口的兼容性、充电过程中的通信和控制正确性、以及操作者使用的安全性。如图1所示,互操作性测试对象包括电动车辆和相关充电设备。

图 1 互操作性测试对象
通过测试和技术交流,参与互操作性测试的各方能了解在新标准要求下,车辆和充电设施实际匹配兼容性问题,增加车企和充电设施企业对新标准的认识,发现产品和标准实施存在的问题,促进标准不断完善和产品的升级改造。
3、互操作性测试方案
互操作性测试分两部分进行,分为单品的测试和实车实桩测试。
(1)对充电设备和电动车辆单品的测试
为保证充电互联互通,电动汽车和充电桩首先应符合新国标的要求,因此先对电动汽车和充电桩分别进行互操作性测试。测试内容主要包括两个方面,一是正常充电过程测试,对连接握手到充电结束整个过程中每个阶段的时序信号、电压电流、以及充电状态进行测试,确保每个阶段的时序交互都符合同样的要求。二是充电出现异常情况的测试,包括CC(充电连接确认)、CP(控制导引)、PE(保护接地)信号或故障的模拟,以及PWM信号自动恢复的模拟测试。对于直流充电测试,需要对充电通信协议的一致性进行测试,对充电各个阶段的报文交互、内容、周期进行模拟和测试分析。
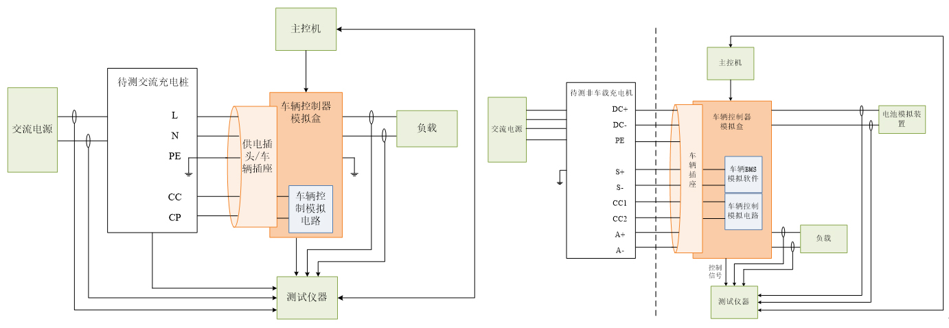
① 对充电桩的单独测试
对充电桩进行测试的时候,通过测试系统模拟电动汽车,和充电桩进行充电测试,记录测试过程中的交互信号和充电状态。测试方案参考图2,主要测试项目参考表2。

直流充电测试交流充电测试
图2 充电设备测试系统示意图

② 对电动汽车的单独测试
对电动汽车进行测试的时候,通过测试系统模拟充电桩给车辆进行充电测试,记录测试过程中的交互信号和车辆充电状态。交流测试方案参考图3,主要测试项目参考表3。

直流充电测试交流充电测试
图 3 车辆充电测试框图

(2)实车实桩互操作性测试
通过试验室对电动车辆(BEV/PHEV)和充电桩(充电器)进行单独的测试,能够确认产品对标准的符合情况。但是用户在实际使用中可能出现标准中未规定或不够完善的情况,或者由于其他功能的增加影响到部分产品的流程,如预约充电、刷卡等,另外用户在实际操作中也可能有不良的操作可能引起互操作性问题。为了了解产品、标准和测试方法在实际使用中可能遇到的问题,有必要开展实车实桩的匹配测试,为今后标准和实施方法的完善,以及产品认证工作提供技术支持,提高电动汽车充电的互操作性。

图 4 车辆和充电桩匹配测试示意图
如图4所示,在充电设备(EVSE)和车辆(EV)之间接个信号连接盒(Signal Box),通过波形记录仪测量信号盒中引出的信号和电压,通过CAN信号接收装置测试通信协议的一致性。在测试过程中,结合实际可能出现的各种操作和功能设定,进行充电时序、充电状态以及异常时候的测试。
① 充电控制时序测试
按照正常充电操作,进行完整的充电过程测试。
车辆状态:较低的SOC
记录充电过程中L(火线)、N(零线)、PE、CC、CP的波形。测试结束后,对波形进行分析,解析出每个阶段的充电匹配情况,以及PWM波形的信息。包括以下部分:连接确认、充电准备就绪、启动及充电阶段、正常充电结束测试和充电连接控制时序测试。
② 异常充电测试
通过信号连接盒上的开关模拟断开S3(充电枪上的解锁按钮)、CC中断、CP中断、和PWM中断的情况。
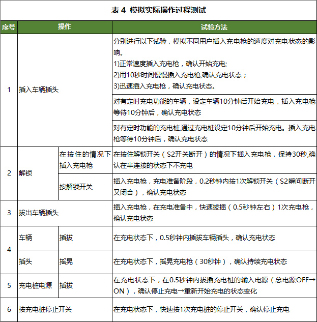
③ 模拟操作测试
结合以上两项同时进行。通过试验模拟车辆插头的插入、解锁、摇晃、以及刷卡操作的流程、预充电的流程,测试实际可能遇到的问题,测试过程中的信号和充电状态。

4、互操作性测试结果分析
在互操作性测试活动中,6辆电动汽车车,11个交流充电桩和5个直流充电桩在中国汽车技术研究中心新能源试验室开展了实车实桩交叉匹配测试,发现了一些典型的问题。
(1)AC测试中主要发现的问题
① CP信号PWM波形的起始与中止时序、交流供电回路通断时序不符合GB/T 18487.1-2015的要求。图5中的两个波形分别是正常充电过程(左侧)和实际测试中遇到的错误充电过程(右侧)。其中,紫色是CP信号,蓝色和绿色分别是充电电压和电流。正常充电过程是双方在经过了充电连接确认、控制导引信号交互后,开始正常充电;而右边波形中的充电机在双方还未握手就已经有了电压输出,实际使用中可能引起触电的危险,且在给出充电结束信号后仍然输出电压,会造成充电枪带电插拔问题,对连接触点或继电器都会有很大损害,甚至可能出现拔出时出现烧结不能断开的危险。

图 5 正常充电过程(左)和错误充电过程示例(右)
② 充电桩对车辆端设置的定时充电无响应。标准中预留了定时充电的功能空间,但没有对定时充电流程进行详细规定,实际产品存在无法定时充电的情况。
③ 充电连接器不符合GB/T 20234.2的相关要求,耦合不良。测试中发现某充电枪在插入车辆插座后能正常充电,但是在使用中如果对其进行轻微晃动,容易出现接触不良充电中断的情况。经分析发现该充电枪不符合标准要求。
④ CP信号的PWM波形不符合标准要求,如上升或下降时间过长,可能导致充电接收信号的另一方无法正常识别该信号,不能做出正确的回应,导致充电桩给出错误电流或不能充电。
⑤ 个别充电桩或车辆的插座周围空间太小,充电枪插入时存在干涉,无法插入到位。此时充电桩和车辆均认为双方未连接好,无法正常充电。如图6所示,在充电桩和车辆侧都可能遇到插座周围空间不够的问题。
⑥ 极个别车辆在插上充电枪后车辆仍能够行驶。标准要求车辆在插头和插座插合后,应处于不可行驶状态,目前常见两种设计,一种是通过判断插座保护盖是否打开、或其他开关的动作来判断是否有充电枪插入;另一种是通过连接确认信号CC判断是否插合。其中第二种方式在充电枪内部损坏的情况下可能判断不到充电枪插入,有安全隐患。

图 6 插座周围空间尺寸不足无法充电
(2)DC测试主要发现的问题
① 充电时序不符合GB/T 18487.1-2015,该问题与交流充电类似,但由于直流充电电流大,如果发生危险,造成的危害更大。
② 通信协议和新国标不符合。在开展测试的时候,新国标发布不久,多数充电机和车辆还未完成标准升级改造。新旧国标的车辆和充电机不能匹配充电。
③ 在充电过程中,部分产品在模拟异常情况出现时,没能停止充电。如按下解锁按钮、PE断线等,存在充电安全隐患。
④ 部分产品存在电流反灌的隐患,在充电桩和电动汽车接通的瞬间可能出现短时的大电流冲击,可能会烧毁接触器,导致接触器分断功能失效。
5、建议
(1)充电互操作性测试规范:继续完善
① 增加对插座周围操作空间的要求,具体尺寸参考GB/T20234.2/3-2015中附录3的要求。通过模拟最大尺寸的充电枪对车辆插座或充电桩插座进行模拟插入测试,确保符合标准的充电枪都能正常插入不出现尺寸上的干涉。
② 明确通讯中断的几个类型,如S+线的断线故障、S-线的断线故障以及S+线与S-线之间的短路故障,确保各种故障都能明确测试到。
③ 增加模拟设备停电和恢复时的测试,以及停电后充电时序的处理。因为在实际中可能出现临时或突然停电的情况,在任何时刻恢复供电,都应经过一定的通信时序后才能继续充电,减少安全隐患。
④ 明确定时充电的相互配合时序,用户可以充分利用峰谷电进行充电,同时增加便利性。
⑤ 增加对车辆在插头插座插合后的行驶状态检查,确保车辆插座只要有充电枪插入,无论该充电枪是否正常,车辆都应处于不可行驶状态。
(2)电动汽车和充电设备企业:尽早升级改造
① 交流充电方面,新国标修订过程中参考了IEC标准,参照IEC标准开发的合资或进口车辆,在新标准的充电桩上基本都能充电。电动汽车通过更换新国标的充电接口、增加电子锁和温度监控功能,调整匹配时序等,相对容易满足新国标要求。另外,为安全起见,车辆将不允许使用模式1的充电器,充电桩也需要安装剩余电流保护器。
② 直流充电方面,车辆和充电设备均应调整充电时序和通信协议,如增加预充电过程、充电设备增加防逆流二极管、更新充电接口、增加绝缘检测等,对于商用车,由于新标准中取消了24V的辅助电压,充电设备只有12V/10A的辅助电源输出,部分车辆需要修改电路以符合要求。
③ 电动汽车行业:开展技术交流和产品认证
车辆和充电设备都符合同样的标准才能实现互操作性。通过车辆企业、充电设备企业及相关的标准、研究机构开展技术交流,统一测试规范和测试方法,对车辆和充电设备开展测试认证,同时对认证产品的一致性进行监督,才能保证实际使用中车辆和充电设备的兼容。
6、总结
互操作性测试是发现充电设备和电动车辆充电问题的有效途径。通过相关测试活动的开展,参与各方进一步了解车桩实际匹配中可能存在的一些问题及改进。根据相关测试结果对标准和测试规范补充完善,有助于标准改进,对今后测试认证工作的开展和产品改进提升具。