工信部批准《基于移动互联网的汽车用户数据应用与保护评估方法》行业标准
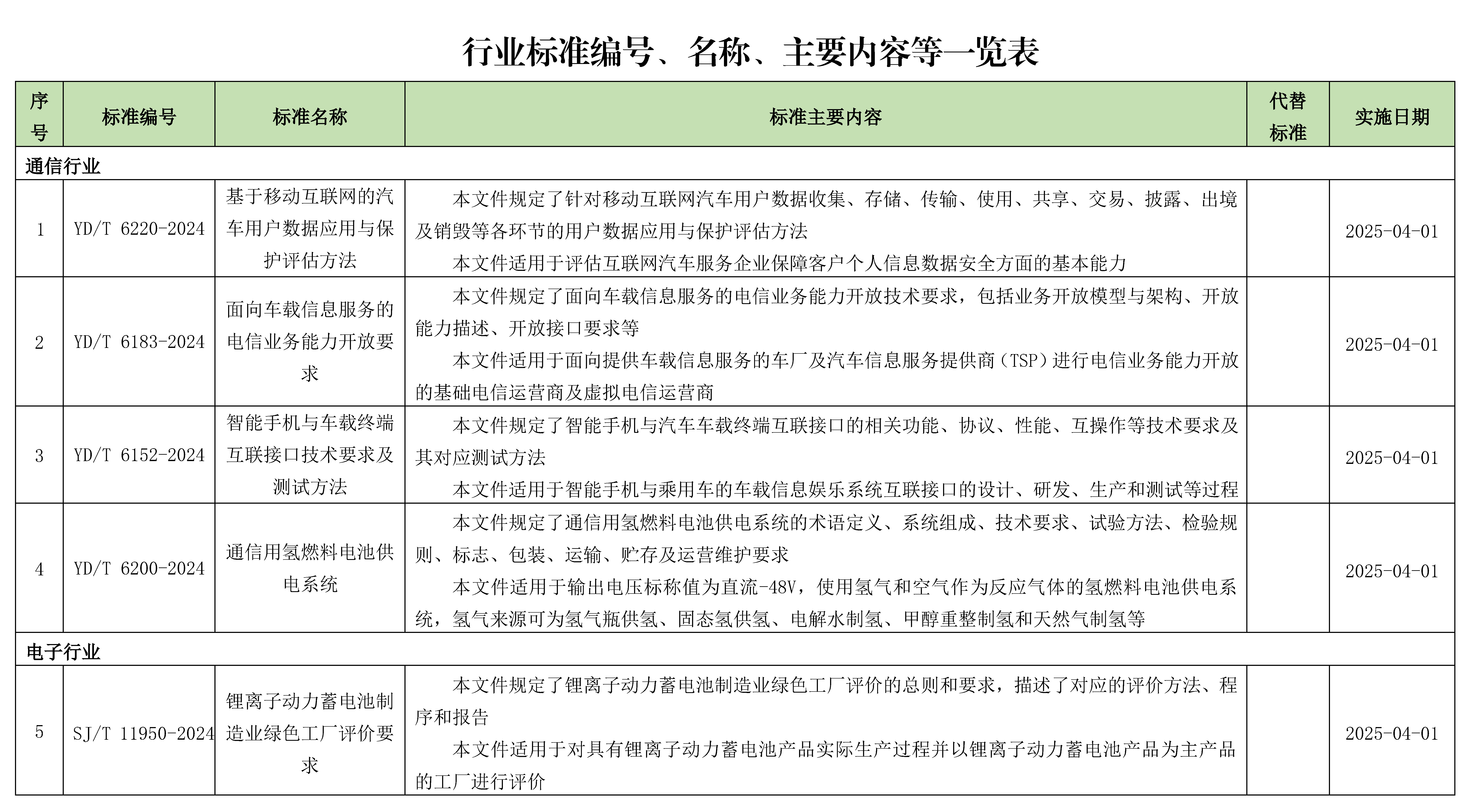
2024年12月25日,工业和信息化部发布2024年第39号公告,批准《移动智能终端卫星定位能力技术要求和测试方法》等486项行业标准。其中,与汽车、氢燃料电池、锂离子动力电池相关的行业标准分别是:基于移动互联网的汽车用户数据应用与保护评估方法、面向车载信息服务的电信业务能力开放要求、智能手机与车载终端互联接口技术要求及测试方法;通信用氢燃料电池供电系统;锂离子动力蓄电池制造业绿色工厂评价要求。这几项行业标准实施日期均为2025年4月1日。


工业和信息化部批准《移动智能终端卫星定位能力技术要求和测试方法》等486项行业标准(见附件1)。其中,化工行业7项、黑色冶金行业72项、有色金属行业9项、建材行业31项、航空行业9项、轻工行业38项、纺织行业42项、兵工民品行业5项、电子行业13项、通信行业260项。批准《电信领域重要数据识别指南》1项通信行业标准修改单(见附件2)。批准《山羊绒针织绒线》等2项纺织行业标准外文版(见附件3)。行业标准修改单及行业标准外文版自发布之日起实施。
以上化工行业标准由化学工业出版社出版,黑色冶金行业标准及有色金属行业标准由冶金工业出版社出版,有色金属行业工程建设标准由中国计划出版社出版,建材行业标准由中国建材工业出版社出版,航空行业标准由中国航空综合技术研究所组织出版,轻工行业标准由中国轻工业出版社出版,纺织行业标准(含外文版)由中国纺织出版社出版,兵工民品行业标准由中国兵器工业标准化研究所组织出版,电子行业标准由中国电子技术标准化研究院组织出版,通信行业标准由人民邮电出版社出版,通信行业工程建设标准由北京邮电大学出版社出版。
附件:
1.486项行业标准编号、名称、主要内容等一览表
2.1项行业标准修改单
3.2项行业标准外文版名称及主要内容等一览表
工业和信息化部
2024年12月10日