搜索
工信部:强制性国家标准《车载无线广播接收系统》立项公示
作者:
来源:
2024/09/19 11:18
浏览量:
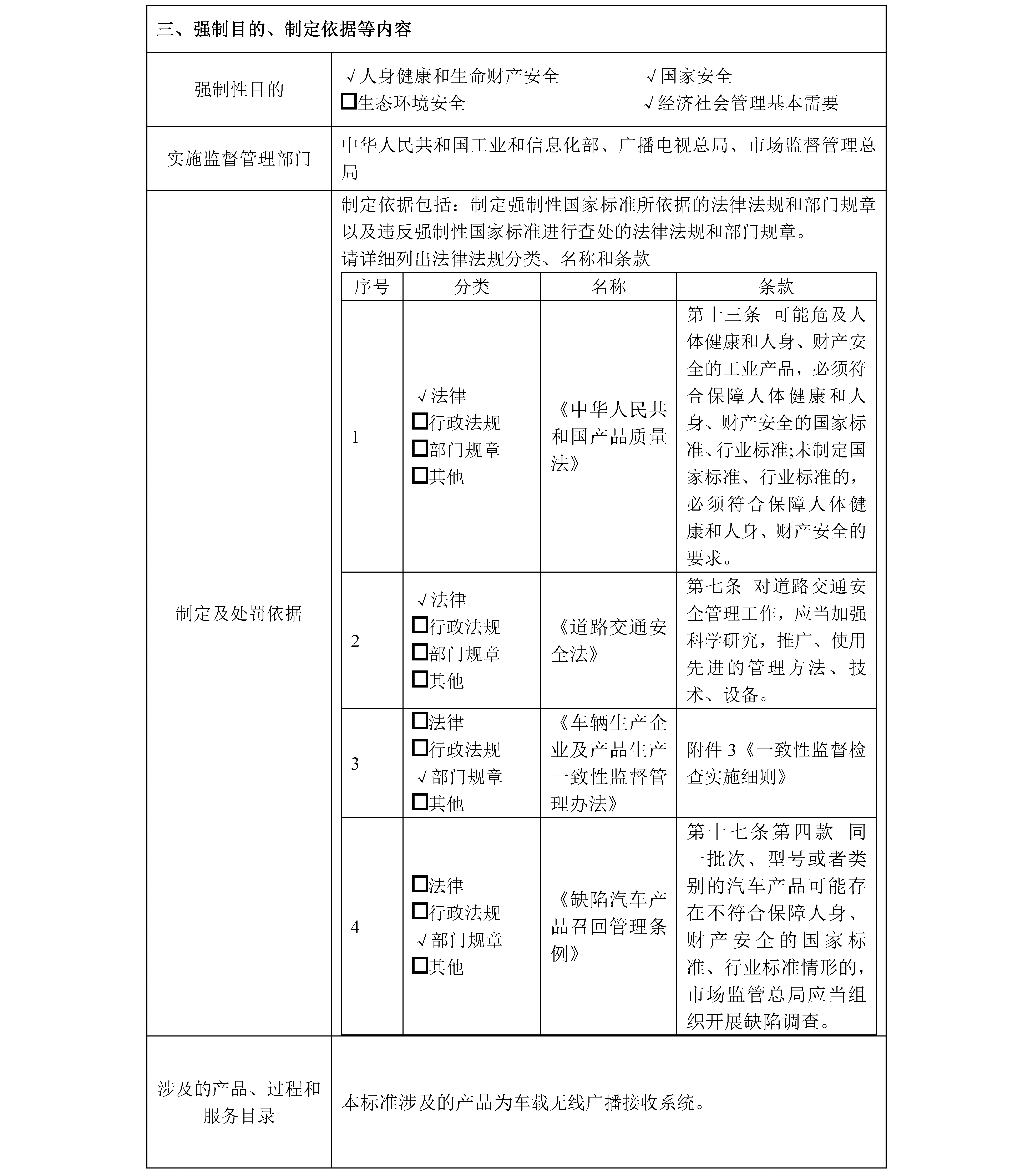
2024年9月18日,工业和信息化部科技司公开征集对《车载无线广播接收系统》强制性国家标准制修订计划项目的意见。
技术归口单位(或技术委员会):中华人民共和国工业和信息化部、国家广播电视总局
起草单位:中国汽车技术研究中心有限公司、惠州市德赛西威汽车电子股份有限公司、深圳市航盛电子股份有限公司、中汽研汽车检验中心(天津)有限公司、中汽研新能源汽车检验中心(天津)有限公司、比亚迪股份有限公司、长城汽车股份有限公司等。
项目周期:22个月。
经费预算说明:20 万,用于标准的研究、起草、验证试验等。
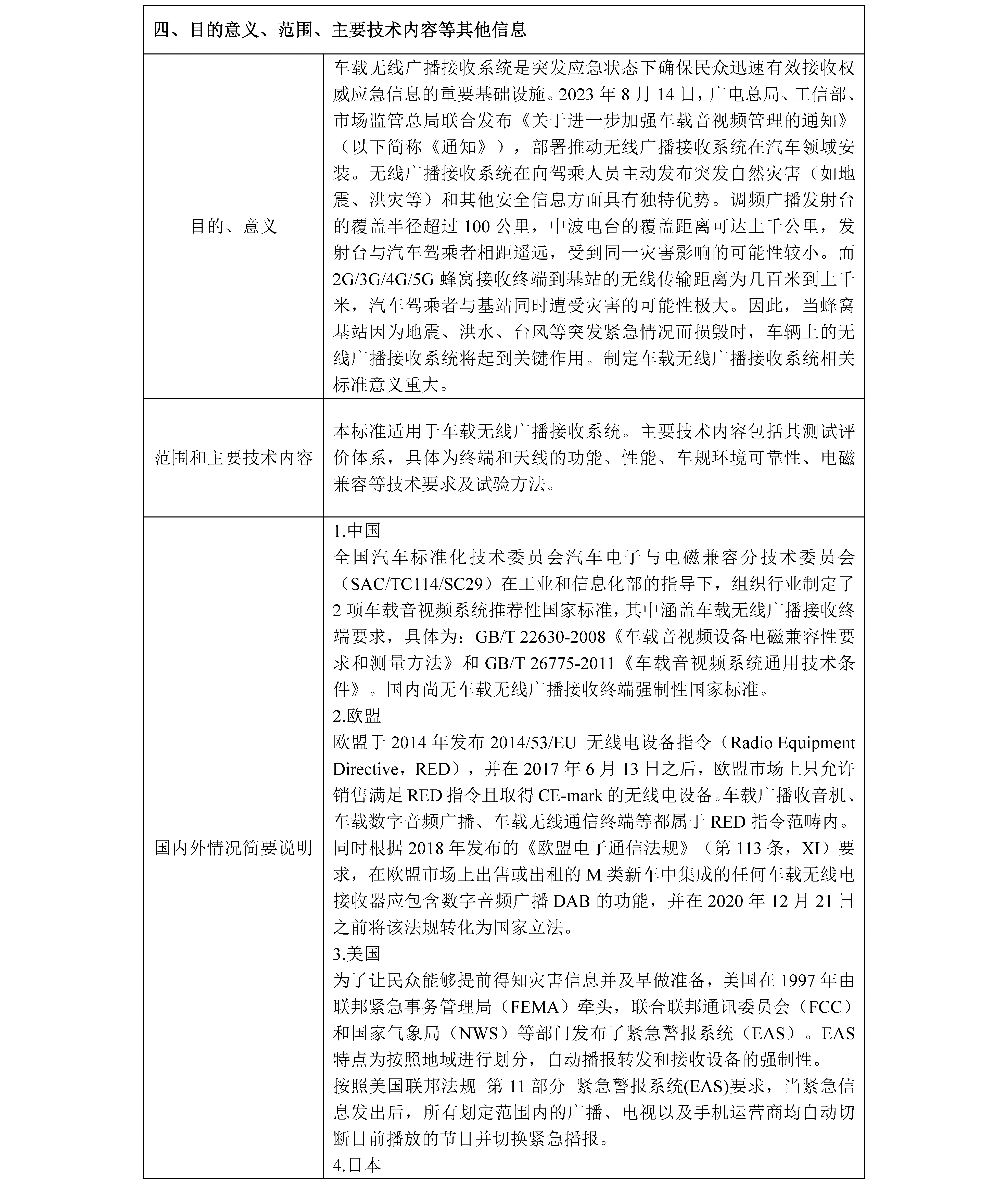
本标准适用于车载无线广播接收系统。主要技术内容包括其测试评价体系,具体为终端和天线的功能、性能、车规环境可性、电磁兼容等技术要求及试验方法。

公开征集对《车载无线广播接收系统》强制性国家标准制修订计划项目的意见
根据标准化工作的总体安排,现将申请立项的《车载无线广播接收系统》强制性国家标准制修订计划项目予以公示(见附件1),截止日期为2024年10月25日。如对拟立项标准项目有不同意见,请在公示期间填写《标准立项反馈意见表》(见附件2)并反馈至我司,电子邮件发送至KJBZ@miit.gov.cn(邮件主题注明:强制性国家标准立项公示反馈)。
联系电话:010-68205261
附件:
1.《车载无线广播接收系统》强制性国家标准项目建议书
2.标准立项反馈意见表
工业和信息化部科技司
2024年9月18日




